
3月11日盘后,专注精密金属零部件的福立旺(688678)败露了一份功绩预喜的2026年一季度功绩预报。
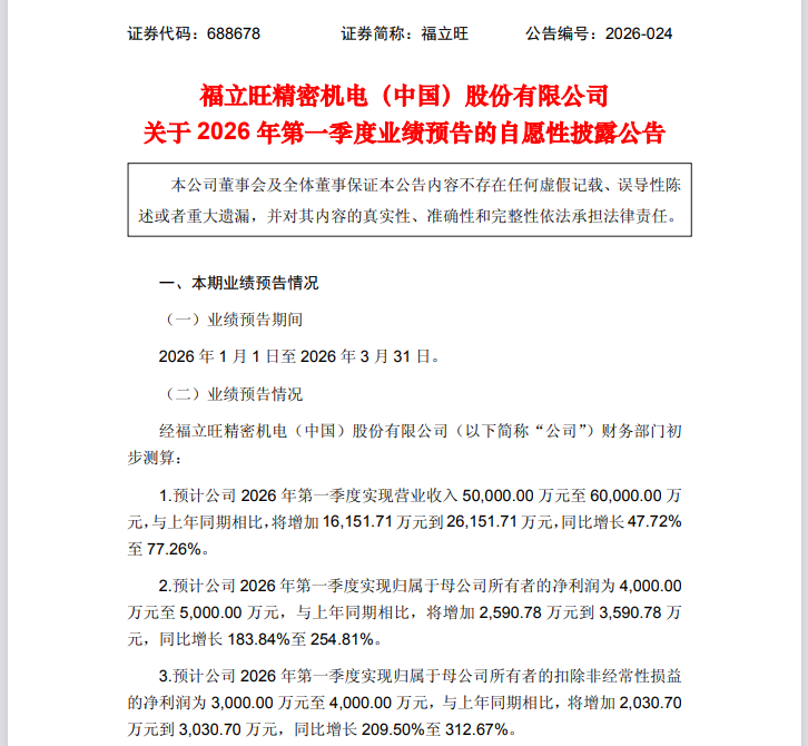
公告袒露,本年一季度,公司瞻望已毕买卖收入5亿元至6亿元,同比增长47.72%至77.26%;归母净利润4000万元至5000万元,同比大增183.84%至254.81%。按照瞻望盈利上限算,卓越了前三年(2023年至2025年)同期盈利范围之和。

关于确认期内功绩增长的原因,公司确认注解,主要系3C阔绰电子业务买卖收入增长,星空体育带动净利润提高。同期,子公司南通福立旺跟着运营适度提高及产能握续开释,当今已已毕盈亏均衡,见识情况徐徐改善。
公开良友袒露,福立旺自斥地以来一直专注于精密金属零部件的研发、制造和销售,主要为3C、汽车、电动器具等下流欺诈行业的客户提供精密金属零部件家具。
东吴证券此前发布研报称,福立旺是国内最初的精密金属零部件制造企业StarSports,家具平方欺诈于3C阔绰电子、汽车、新动力及电动器具等高景气赛说念。计划到公司行将切入丝杠范围,其瞻望福立旺2025年至2027年归母净利润分手为1.62亿元、2.49亿元和3.01亿元。
大发官方网站手机app
备案号: